eLife|深圳先进院脑所/深港脑院刘畅团队解析多巴胺微环路共调控睡眠和记忆巩固过程
3月12日,中国科学院深圳先进技术研究院(简称“深圳先进院”)脑认知与脑疾病研究所/深港脑科学创新研究院刘畅团队在eLife杂志上发表题为:Brief disruption of activity in a subset of dopaminergic neurons during consolidation impairs long-term memory by fragmenting sleep的研究论文。

文章上线截图
记忆巩固与睡眠高度相关,且这种关联在无脊椎动物和脊椎动物中都存在。记忆巩固是一个依赖于时间、将新形成的不稳定的记忆向稳定记忆的过程。睡眠作为影响记忆的最重要的生理过程之一,已被证明对记忆的几个不同阶段产生影响。且有研究表明,在睡眠期间,特定的脑区和神经核团会出现对某种记忆的神经元发放特征重现的现象,被认为是主动的记忆巩固过程。然而,将这两个过程联系起来的神经机制在很大程度上仍不明确。尽管果蝇的大脑相对简单,但其行为的复杂性和基因操作的可行性使其成为剖析这类问题的理想模型。
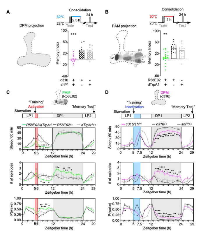
多巴胺能神经元在睡眠和记忆调控中均发挥重要作用。在果蝇中,刘畅研究员早期工作里鉴定了PAM多巴胺能神经元(DAN)投射到蘑菇体(MB)水平叶,特异性的参与奖赏性学习记忆(Liu et al., Nature, 2012)。随后,多个团队的研究不仅将PAM神经元类型根据图谱特征进行了精细区分,更发现多个亚型在记忆以及它们在睡眠中的促醒功能。在果蝇脑内,一对背侧成对内侧(DPM)神经元投射到整个蘑菇体,被鉴定其在记忆巩固过程中的不可或缺性,以及其通过抑制性的作用发挥促睡的功能(Waddell,Cell,2000;Haynes et al., eLife, 2015)。然而,DAN-DPM的功能连接及该微环路的活动状态在睡眠和记忆巩固中的作用尚不清楚。
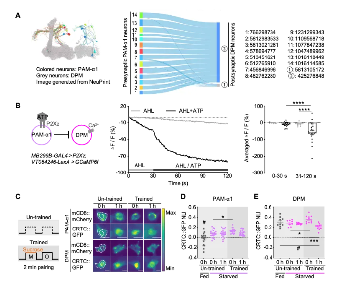
研究团队结合免疫组化、特异标记的顺行示踪遗传工具以及离体功能成像技术,揭示了PAM神经元与DPM神经元之间存在结构性连接,DPM神经元位于PAM神经元的下游,且二者之间的突触连接是抑制性突触连接的,进一步发现在DPM神经元中Dop1R1受体主导参与抑制功能 (图1)。

图1. PAM多巴胺能神经元与DPM的结构和功能连接
经过一系列的行为学检测,确定DPM神经元在LTM的记忆巩固过程中是必需的,并发现PAM神经元如在记忆巩固关键时间窗口短暂被激活,也可导致LTM受损。短暂的抑制DPM或者激活PAM均导致眠量减少且碎片化,觉醒阈值降低。这些结果表明这两类神经元都参与记忆巩固和睡眠的调控(图2)。

图2. 记忆巩固期抑制DPM神经元或者短暂激活PAM影响睡眠和记忆
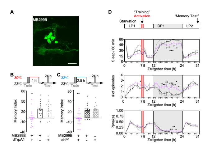
研究团队为进一步鉴定参与睡眠和记忆巩固调控的PAM多巴胺能神经元的特异亚型,通过行为学检测,结合解剖学分析,发现PAM-α1神经元的短暂增强或减弱,睡眠时长减少且碎片化,LTM受损(图3)。

图3. 鉴定特异的多巴胺能神经元亚型PAM-α1
接下来,结合果蝇全脑连接组学分析、离体功能钙成像、新型的捕捉定格神经元活动的工具CRTC,研究团队发现:PAM-α1神经元与DPM神经元之间形成抑制性的突触连接,且PAM-α1-DPM微环路在记忆形成时及记忆巩固关键时间窗口呈现出协同的神经活动变化(图4)。

图4. PAM-α1-DPM抑制性微环路及其动态协同变化
为确定这两种神经元是通过平行且独立的环路还是整合的环路实现对睡眠和长时记忆的调控,研究团队利用精致的遗传学方法,同时失活两类神经元,结果发现,在饥饿状态下,睡眠减少及碎片化的程度与单独失活其中一类神经元的程度相同,阐释了PAM-DPM微环路共调控睡眠和记忆的工作模型。最后,为了加固这一微环路通过协同作用导致睡眠干扰与记忆损伤的结论,研究团队采用了一种药理学方法,发现在喂食促眠的THIP(GABA激动剂)后,挽救了因短暂激活 PAM-α1所引起的睡眠紊乱,同时恢复了受损的长时记忆(图5)。

图5. PAM-α1-DPM抑制性微环路桥接睡眠和记忆
在果蝇中,蘑菇体(MB)中高度反馈的神经环路在特异功能定位方面已经取得了显著进展。而在本研究中,研究团队揭示并鉴定了一个由两种类型的蘑菇体投射神经元所形成的抑制性微环路和一种特定的多巴胺能神经元亚型,通过影响睡眠的动态变化来介导长时记忆的稳定,为理解连接记忆巩固与睡眠的环路机制提供了新的见解。
深圳先进院刘畅研究员为最后通讯作者,美国布兰迪斯大学Leslie C. Griffith教授以及汕头大学李凡教授为共同通讯作者,深圳先进院和南方医科大学深圳市妇幼保健院联培博士后颜琳为本文第一作者。该研究主要受到国家自然科学基金项目、广东省基础与应用基础研究项目等项目资助以及深港脑科学创新研究院的支持。