iScience | 清华大学与深圳先进院合作开发无线双通道光遗传学探针用于精确调控本能防御行为
近日,清华大学电子系盛兴副教授与中国科学院深圳先进技术研究院蔚鹏飞研究员、王立平研究员等合作,通过开发一套双通道无线光遗传学刺激系统,并将该系统用于精确调控小鼠上丘(superior colliculus, SC)不同深度层次的神经元,分别诱发“冻结”和“逃跑”两种不同防御行为,并研究了两层结构与两种防御行为之间的关系,为复杂神经环路的研究提供了有效工具[1]。

本研究成果在Cell 旗下iScience 期刊上发表,题为“A dual-channel optogenetic stimulator selectively modulates distinct defensive behaviors”[1]。中科院深圳先进院蔚鹏飞研究员、清华大学盛兴副教授为该文章的共同通讯作者,清华大学博士生蔡雪、李丽珠为论文共同第一作者。
无线双通道光遗传学探针及电路系统
小鼠上丘脑具有分层结构,且对不同层进行光遗传学刺激会引发不同类型的防御行为[2][3]。传统的用于光遗传学刺激的石英光纤只能单一位点出光,无法对同一只小鼠上丘脑的不同层进行独立调控。本文开发的双通道光遗传学探针集成了两个微型LED,结合双通道无线控制电路可实现上丘脑中层和深层结构的独立光刺激(图1)。

图1. 用于调控上丘脑神经活动的双通道光遗传学系统
独立光遗传激活小鼠上丘中层、深层结构
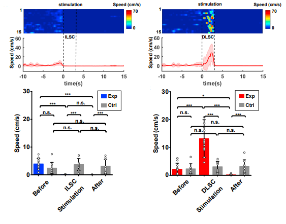
分别引发不同的防御行为
利用双通道光遗传刺激系统交替刺激同一只小鼠的上丘脑中层(the intermediate layer of the SC, ILSC)和深层( the deep layer of the SC, DLSC),发现两种刺激分别引发小鼠的“冻结”和逃跑两种防御行为,研究者记录并分析了小鼠在不同刺激条件下的运动速度(图2)。

图2. 分别光遗传刺激同一只小鼠上丘中层和深层
引发的防御行为的定量分析
同时光遗传激活小鼠上丘中层、深层结构引发的防御行为研究
利用双通道光遗传刺激系统先光刺激小鼠上丘脑中层或深层,紧接着同时光刺激这两层,发现两种单层刺激模式下,仍然分别表现为“冻结”和逃跑两种防御行为,而两层同时刺激期间,小鼠表现为与深层刺激相似的逃跑行为(图3)。以上行为测试结果可归因于上丘中层与深层的不同功能,上丘中层接收视觉及听觉信号,与远处威胁相对应,而上丘深层接收听觉及触觉信息,与近处威胁相对应[4]。面对更近的威胁,小鼠更趋向于逃跑,该结果与研究中两层同时调控的小鼠防御行为选择一致。

图3. 分别光刺激上丘中层和深层紧接着两层同时刺激
引发的小鼠防御行为的定量分析
该研究得到了科技部重点研发计划、国家自然科学基金、中国科学院青年创新促进会、中科院脑联结解析与调控重点实验室、深圳市科技计划等项目支持。
原文链接:
https://www.cell.com/iscience/fulltext/S2589-0042(21)01651-5