The Innovation|深圳先进院戴辑团队揭示视觉意识涌现过程中大脑的动态变化特征
近日,中国科学院深圳先进技术研究院脑认知与脑疾病研究所(以下简称“深圳先进院脑所”)/深港脑科学创新研究院(以下简称“深港脑院”)戴辑博士团队,联合中国科学院心理研究所、南昌大学附属第二医院团队,在The Innovation杂志在线发表了题为“Mapping the emergence of visual consciousness in the human brain via brain-wide intracranial electrophysiology”的文章,从感知觉层面,揭示了视觉感知从无意识到意识下再到意识上涌现过程中,大脑各区域神经信号的动态变化特征,从而大大增进了对意识形成的神经生物学基础的理解。

深圳先进院脑所/深港脑院戴辑博士为文章共同通讯作者,助理研究员单梁为文章的共同第一作者兼通讯作者。

图2:戴辑团队成员合影
戴辑(通讯作者,后排左二),单梁(第一兼通讯作者,后排左一),张志婷(第二作者,前排左四),王钰茵(第三作者,前排左二),甘鹭(后排左三),刘昕鹤(后排左四),伍昕鸣(后排左五),王依玲(前排左一),袁柳(前排左三),赵汶鑫(前排左五)
2005年Science公布的125个最重要的科学问题中,排在前两位的分别是“宇宙由什么构成?”和“意识的生物学基础是什么?”。如果说第一个问题是人类在理解构成这个世界的物质基础,那么第二个问题就是要理解物质的大脑如何产生了非物质的意识,进而形成思维等高级智能。因此意识的本源既是生物学问题,也是哲学问题。
视觉意识:“眼睛”到“心灵”的升华
多年来,理解意识的生物学基础一直是科学上的巨大挑战。在生物学层面,意识研究可分为两个主要方向:一个是研究大脑形成清醒、昏迷等整体意识状态的神经基础;另一个是研究感知觉层面的意识,例如我们眼睛所看到的景象在经由视觉系统传入大脑之后是如何让我们产生意识上的视觉感知?需要指出的是,眼睛“见”到并不等于意识“感知”到,“视而不见”的现象也时常发生。这种经过视觉系统加工却不能形成视觉感知的信息就称为“意识下”的视觉信息;而成功形成视觉感知的信息则称为“意识上”信息。如图3所示,意识正如同海面上漂浮的冰山,我们能看到的(意识上)其实只是很小一部分,而绝大部分则藏在了深海(意识下)。

图3:关于意识下和意识上的形象描述
在实验条件下,利用双眼竞争的范式,可以调控视觉输入是进入意识下还是意识上加工。例如,给左眼呈现强烈的快速闪烁马赛克刺激,同时给右眼呈现亮度较低的物体图像(CFS范式,图4),那么人在感知觉上是完全“看”不到物体的(此时即为意识下);只有当右眼的图案亮度增加到一定程度之后,人才能逐渐看到右侧物体的存在(此时方才形成意识上感知)。

图4:调制视觉意识状态的心理物理实验CFS范式
那么,视觉感知在从意识下逐渐涌现到意识上的过程中,大脑的神经信号是如何变化的呢?本研究利用CFS范式,通过颅内电生理(iEEG)技术结合机器学习的分析方法,清晰地描绘了这一变化过程。
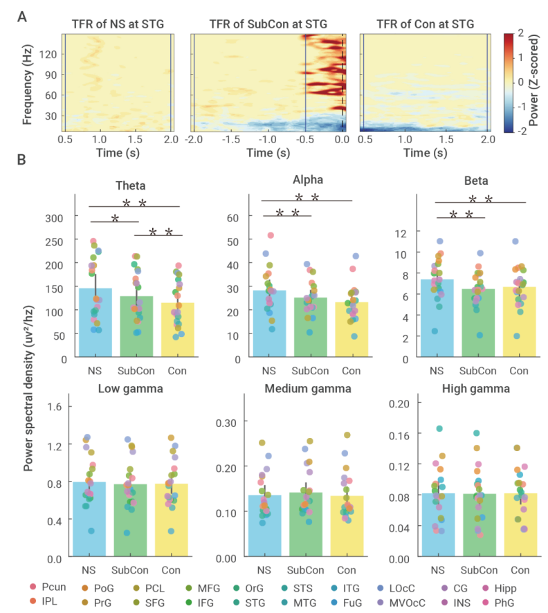
该工作首先采集受试者(均为因自身治疗需要而植入颅内电极的病人)在执行CFS任务时全脑尺度的iEEG信号,获得了大脑不同区域在无刺激状态(NS)、意识下状态(SubCon)以及意识上状态(Con)的神经电活动数据。通过定量化分析展示了iEEG信号在不同意识阶段的信号特征,包括时频特点、不同频段的能量变化规律等(图5)。

图5:不同意识阶段颅内脑电信号的时频特点
及各频段的能谱密度变化规律
作者发现,在从无刺激到意识下转换的过程中,全脑的功能连接(FC)强度是增强的;而从意识下到意识上的转换则是减弱的。这表明,大脑在形成感知意识的过程中,需要增强全脑的同步性;而在意识已经形成之后,就不需要再维持全脑的高同步性(图6)。

图6:不同意识状态下各脑区间的功能连接强度变化规律
为了从海量的全脑尺度iEEG信号中发掘出导致不同意识状态转换的关键信息,同时避免先验假设的误导,作者引入了机器学习,通过数据驱动的方式来挖掘不同意识阶段的信号特征。

图7:基于机器学习的数据分析管道流
作者构建了基于机器学习的数据分析管道流(图7),利用随机森林模型训练决策树,获得了描述不同意识阶段iEEG信号差异的数值指针(AUC);再通过AUC去寻找哪些脑区在意识的转换过程中起主导作用。作者发现,在从无意识到意识下的转换中, 起主要作用的是额叶-顶叶联合区(如PrG)以及部分的颞叶/枕叶区(如LOcC);而在从意识下到意识上的转换过程中,主导的则是额叶区和颞叶区(如OrG、STS)(图8)。此外,在这两次状态转换中,有9个脑区的AUC值在第二次转换中显著高于第一次,表明这些脑区在意识的涌现过程中扮演关键作用,并且这些脑区在分布上形成了一个以颞上回/颞上沟(STG/STS)为中心的集群。

图8:与意识状态转换相关的脑区分布
(A)主导从无意识到意识下转换的脑区;(B)主导从意识下到意识上转换的脑区;(C)两次意识转换中有显著差异的脑区
那iEEG信号中哪些特征与意识涌现最为相关呢?作者分析了信号中42个特征的权重,发现两组最为重要,即Power ratio(相对能谱功率)和Variance(方差)(图9)。这两组特征在所有频段信号以及两次意识状态转换中都展示了相对较高的特征重要性。作者推测,这些特征或许可以用作临床上检测意识状态的生理标记(Physiological marker)。

图9:不同信号特征在意识转换中的重要性
本研究综合运用意识调制CFS范式、大规模的颅内脑电记录技术及基于机器学习的分析方法,揭示了视觉意识涌现过程中全脑尺度的神经信号变化特征,指出了主导不同意识状态转换的关键脑区以及脑电信号中的关键特征,从而大大增进了我们对意识形成的神经机制的理解。该研究的结论在部分符合经典的意识理论的同时,也对过往的一些实验和理论研究提出了新的挑战,从而有望促进新的意识理论形成,助力科学界充分理解“意识的生物学本源”的终极问题。
该研究得到国家自然科学基金委、广东省自然科学基金、中科院青促会、中科院先导等项目的资助,并受深港脑科学创新研究院支持。
原文链接:
https://www.sciencedirect.com/science/article/pii/S266667582200039X
参考文献:
Shan, L., Huang, H., Zhang, Z., Wang, Y., Gu, F., Lu, M., Zhou, W., Jiang, Y., Dai, J., Mapping the emergence of visual consciousness in the human brain via brain-wide intracranial electrophysiology, The Innovation (2022), doi: https://doi.org/10.1016/j.xinn.2022.100243.