科研进展丨深理工叶克强团队在《细胞》上发表最新成果—新型示踪剂可特异识别帕金森病重要致病蛋白
北京时间7月7日,深圳理工大学(筹,简称深理工)生命健康学院讲席教授、中国科学院深圳先进技术研究院脑认知与脑疾病研究所叶克强(原埃默里大学终身教授)团队于《细胞》发表最新成果,研究团队首次发现一种很有前景的新型PET示踪剂“[18F]-F0502B”,可在突触核蛋白病中显像聚集神经细胞突触核蛋白α-Syn,该研究成果填补了传统手段诊断帕金森病的空白,使得帕金森病的早期精确诊断成为可能。

帕金森病(Parkinson’s disease,PD)是第二大常见的神经退行性疾病,其特征是黑质致密部(SNpc)多巴胺能神经元的缺失,并伴有α-突触核蛋白(α-Synuclein)在路易小体(Lewy body,LB)中的积累。α-突触核蛋白作为帕金森病、路易体痴呆、多系统萎缩等神经退行性疾病的关键致病蛋白,也是帕金森病成像诊断中一个极有价值的成像靶点。此外,帕金森病患者脑内α-突触核蛋白聚集物密度低于阿尔茨海默症(Alzheimer"s disease, AD)患者脑内Aβ和Tau聚集物密度,开发α-Syn的特异性PET示踪剂更具挑战性。尽管在开发α-Syn PET示踪剂这一领域上已取得了一些进展,但迄今为止,全球尚未发现可应用的α-Syn PET示踪剂。

图1. 研究团队发现新型PET示踪剂F0502B特异性聚焦显像α-突触核蛋白示意图
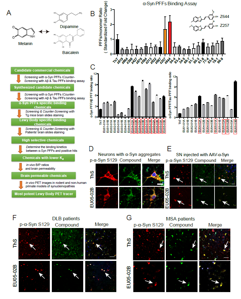
为了寻找能够特异性识别α-Syn的小分子化合物,叶克强团队通过对α-Syn结合配体的研究,发现了一些共同的分子结构特征,据此筛选并合成了一系列分子衍生物,并进行了体外α-Syn、Aβ和Tau纤维结合实验。团队通过有机合成进一步优化了顶层结构骨架,随后利用含有路易小体、富含Aβ和以过度磷酸化Tau蛋白为主要成分的神经原纤维缠结的小鼠脑切片进行了结合分析。最后,得到了一种新型苯并噻唑-乙烯基-苯酚衍生物(F0502B) (图2)。进一步地,研究团队通过冷冻电镜确定了α-Syn原纤维结合F0502B的复合物的原子结构,观察发现,运用氟-18放射同位素标记的小分子化合物以高亲和力和高选择性结合了α-Syn原纤维(图3)。

图2. PET示踪剂化学设计及筛选策略

图3. F0502B结合α-Syn原纤维复合物的冷冻电镜结构
在进一步的验证实验中,叶克强团队鉴定了这种新型的苯并噻唑-乙烯基-苯酚衍生物(F0502B),与α-Syn纤维的特异性结合高于Aβ和Tau纤维,并且能够选择性标记人体PD样本中的α-Syn聚集物(图4)。

图4. [18F]-F0502B在PD患者脑内特异性结合α-Syn聚集体
此外,恒河猴PD模型体内PET显像显示[18F]-F0502B能特异性识别其体内的α-Syn聚集物。而且,在两种非人灵长类PD模型中,聚集的α-Syn水平可能随着时间的推移而增加,导致PET特异性结合信号的升高(图5)。

图5. 使用[18F]-F0502B对非人灵长类PD模型进行PET成像
综上,本研究针对放射性配体的开发为α-Syn的显像和突触核蛋白病的诊断提供了一种有前景的先导化合物[18F]-F0502B,在脑显像中能够提供病理生理学和分子水平信息,可以在不同的突触核蛋白病中有成像应用,有望显著提升帕金森病的早期精准诊断,同时可成为纵向评估靶向α-Syn疾病修饰疗法的靶标监测关键指标。

图6. PET示踪剂[18F]-F0502B设计、筛选及验证策略示意图
深圳理工大学(筹,简称深理工)生命健康学院讲席教授、中国科学院深圳先进技术研究院脑认知与脑疾病研究所叶克强(原埃默里大学终身教授)为论文主要通讯作者,中国人民解放军空军军医大学项捷博士(前埃默里大学叶克强课题组博士生)为论文第一作者,深圳先进院的博士生李博维为共同作者。
原文链接
https://doi.org/10.1016/j.cell.2023.06.004