NeuroImage丨深圳先进院詹阳团队研发癫痫病灶脑区精准识别的无监督人工智能方法
近日,中国科学院深圳先进技术研究院脑认知与脑疾病研究所(以下简称“深圳先进院脑所”)/深港脑科学创新研究院詹阳团队在NeuroImage杂志在线发表了题为“Identification of epileptic networks with graph convolutional network incorporating oscillatory activities and evoked synaptic responses”的文章。该研究提出了一种基于图卷积的无监督双流模型,用以预测癫痫患者致痫灶。这一研究相比于传统的机器学习模型来说,最大的特点是能够基于单个患者的颅内脑电数据,无监督自适应地判定患者致痫灶。该研究利用先进的神经科学技术和深度学习算法,成功开发出一种新型的癫痫定位方法,为难治性癫痫患者提供了一种更为精准和个性化的治疗方案。

难治性癫痫在癫痫发作上具有长期性与耐药性,医生通常选择进行脑部手术,以切除引发癫痫的致痫灶。在手术方案制定之前,患者会经历1到2周的颅内立体脑电(Stereoelectroencephalography, SEEG)采集,用于癫痫灶位置判别和定位。临床上主要通过发作期的SEEG信号变化来确定致痫灶,而静息态以及睡眠态的数据较少得到利用,然而包括发作间期等更为全面的脑电信息对癫痫灶的判别可能起到重要作用。另一方面,皮层-皮层诱发电位(cortical-cortical evoked potentials, CCEP)技术可以有效的衡量脑区之间的突触连接关系,尽管临床上开展了CCEP技术,但是该方法也较少应用到癫痫灶定位中。针对上述临床困境,研究团队针对每位患者的SEEG(睡眠态、静息态、发作态)和CCEP数据进行个性化分析,构建了数据驱动的双流深度网络模型。该方法避免了传统机器学习标签制定的复杂性,并且能够提供患者特定的、个体化的癫痫灶定位结果。
该模型将大脑网络抽象成图属性网络,将各个脑区看作图网络上的节点,脑区间的有效连接关系看作图网络中的边。具体而言,各个脑区中记录的脑电(睡眠态、静息态和发作态)构建图上节点的自身特征,由皮层-皮质间诱发电位构建图节点之间的拓扑连接关系(图1)。通过时频特征提取多个频段的神经振荡信息,应用无监督自编码器(Autoencoder)对特征进行降维,通过统计学差异过滤有效的拓扑连接,继而利用自适应的图卷积网络来无监督地聚合邻接节点的特征,最后得到癫痫脑区位置(图2)。该方法可以为手术前提供临床参考并预测癫痫发作区。与现有的研究相比,这种方法具有更好的分类能力,为癫痫患者提供了更精确的定位结果。

图1 无监督自适应致痫灶诊断模型

图2 模型适应于不同电极植入方案的患者
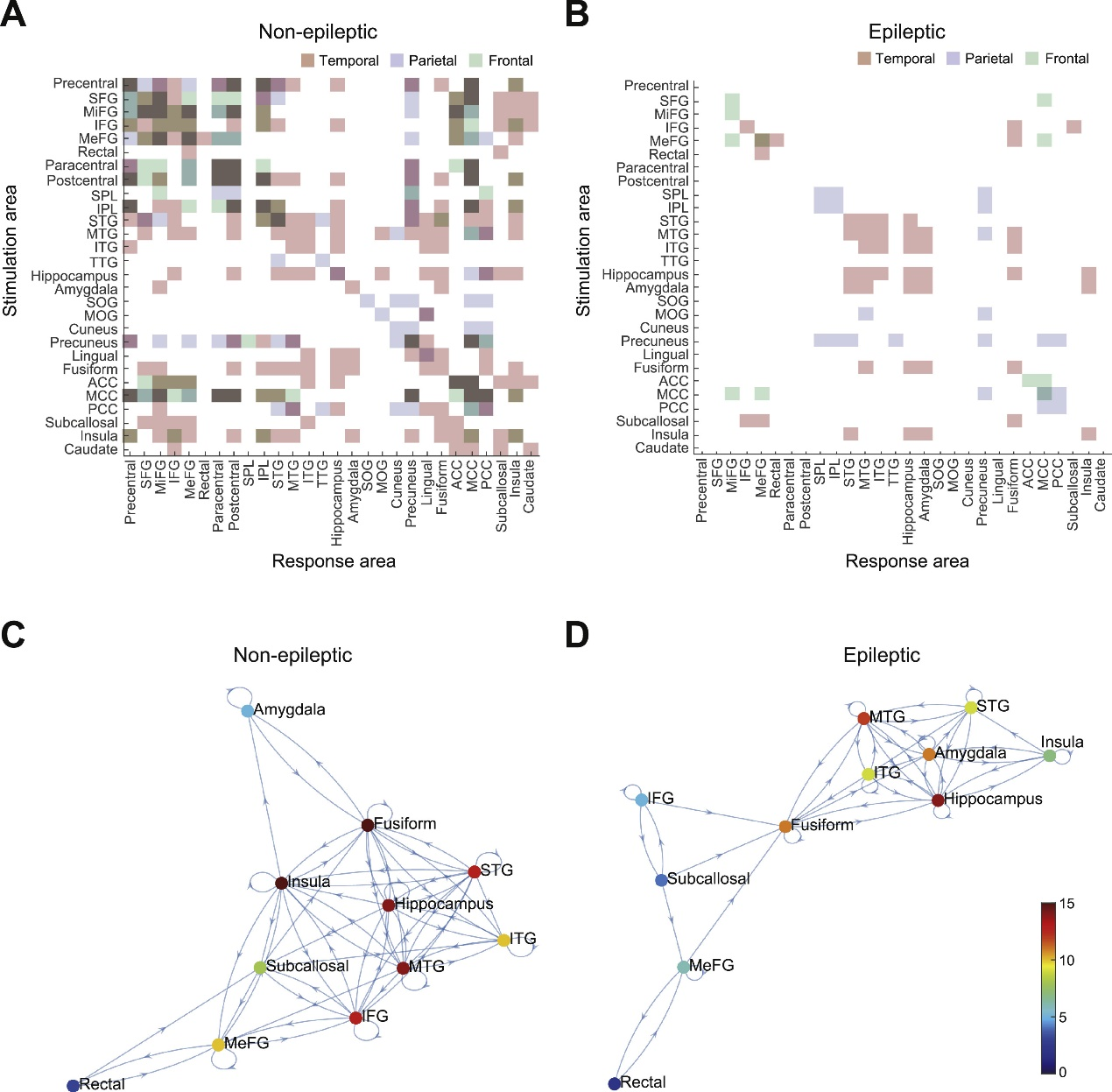
该研究不仅对个体患者进行了分析,还在群体层面上进行了组群分析,比较了模型判别的癫痫和非癫痫脑区之间的网络特性。研究发现了与临床观察相同的大脑网络属性,不同类型的癫痫患者(额叶癫痫、颞叶癫痫、顶叶癫痫)的大脑网络表现出明显差异(见图3),这为未来的治疗策略和病理网络研究提供了数据参考。研究者希望这项研究能够为临床实践带来更有效的诊断依据,为癫痫患者提供更多创新性和高效的治疗方案。

图3 癫痫网络特征分析
深圳先进院脑所詹阳研究员为论文的通讯作者,共同通讯作者包括深圳大学总医院神经外科孟祥红主任。论文的第一作者是深圳先进院脑所硕士生窦永霖,共同第一作者包括深圳先进院脑所夏菁博士、深圳大学总医院神经外科付萌萌主任。深圳先进院数字所蔡云鹏研究员提供了大力支持。
原文链接
https://www.sciencedirect.com/science/article/pii/S1053811923005906#fig0005