Advanced Science|深圳先进院脑所/深港脑院戴辑团队揭示时间信息在灵长类大脑中的神经表征
2月11日,中国科学院深圳先进技术研究院脑认知与脑疾病研究所/深港脑科学创新研究院戴辑团队,在Advanced science在线发表了题为“Medium Spiny Neurons Mediate Timing Perception in Coordination with Prefrontal Neurons in Primates”的研究论文。该研究通过在体电生理和药理学干预技术,结合眼动行为监测技术,探讨了猕猴如何表征回顾性计时(Retrospective timing)以及前瞻性计时(Prospective timing)。该研究发现大脑采用不同的策略来处理这两种计时过程,其中纹状体中脊神经元(MSN),尤其是D2-MSN,在两种计时过程中均扮演重要角色;进一步的网络分析表明,前额叶通过增强与纹状体之间的同步性来提升计时的准确性。该研究深化了对时间感知神经机制的理解,有望对未来在决策、学习和记忆等领域的研究带来新的启示!

准确感知时间使生物能够在正确的时机采取恰当的行动,以应对环境中的各种挑战。时距知觉(Interval timing)是一种针对数百毫秒到数秒的时间长度的感知能力,这种能力不仅是人类与动物的一项基本特征,也是复杂行为与认知的基础。时距知觉具有高度的主观性,容易受到心理因素和物理环境的影响。同时,研究显示,阿尔茨海默病、帕金森病及精神分裂症等患者的时距知觉功能存在显著损伤。根据性质的不同,时距知觉可分为前瞻性计时(Prospective timing)和回顾性计时(Retrospective timing),前者涉及对未来时间的预测,而后者则关注对已过去时间的感知。然而,关于这两种计时机制在神经层面上的具体运作机制尚不明确。本研究选取灵长类动物猕猴为实验对象,旨在探讨猕猴在回顾性与前瞻性计时过程中其大脑如何表征时间信息的神经机制。
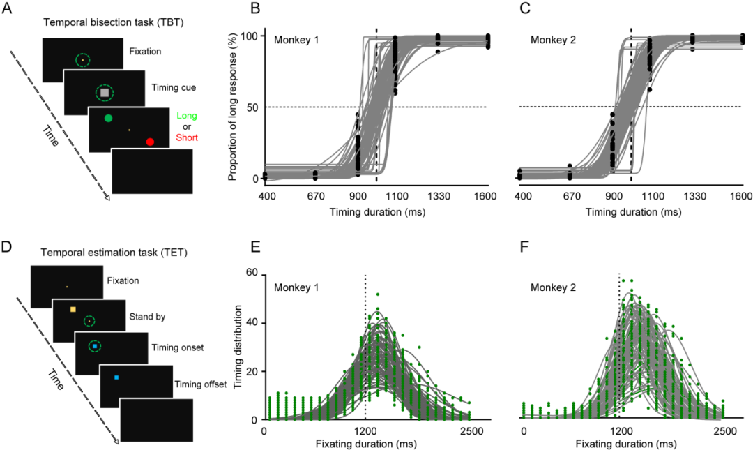
前瞻性计时以及回顾性计时任务
本研究对猕猴开展了两项时距知觉任务的训练,分别是时间分辨任务(Temporal bisection task, TBT)和时间估计任务(Temporal estimation task, TET)(图1)。其中,TBT任务是向猕猴呈现时长不定(0.4、0.67、0.9、1.1、1.33、1.6s)的视觉刺激,并要求猕猴在视觉刺激消失后判断刺激的呈现时长是比 1s 长还是短。结果表明,刺激呈现时长越长,其判断为“长”的概率就越高,表明猕猴掌握了 TBT 任务的规则。在 TBT 中,猕猴是在刺激消失后才对其呈现时长进行判断,属于回顾性计时。而TET任务则是给猕猴呈现一个视觉刺激,并由其通过注视决定在何时结束该刺激的呈现。当猕猴对刺激的注视时长处于 1.2 – 2.5s 之间时,能够获得奖赏。结果显示,猕猴也成功掌握了该计时规则。在 TET 中,猕猴对注视时长有预期,且需要在判断注视时长到达阈限后结束注视,属于前瞻性计时。

图1. 前瞻性计时与回顾性计时任务及行为实验结果
神经元在回顾性及前瞻性计时中表征时间信息的模式
研究人员通过植入慢性可移动电极,从猕猴的前额叶和纹状体记录了3000多个神经元对两项时距知觉任务的反应。在TBT中,猕猴无法预期视觉刺激的呈现时间,无论计时的长短,许多神经元的发放率并未随着刺激呈现时长变化而改变其发放模式,称为“绝对编码模式(Absolute coding)”。在TET中,许多神经元的发放率对不同主观时长呈现相似的模式,并可通过压缩实现对齐,称为“可压缩编码(Scalar coding)”,也称 “相对编码模式(Relative coding)”。这一结果提示了神经元以不同的模式编码前瞻性和回顾性计时中的时间信息(图2)。

图2. 神经元在TBT及TET任务中的活动模式以及“绝对编码”和“相对编码”的特点
纹状体MSN神经元在时距知觉加工中扮演重要作用
研究人员分别对前额叶(PFC)以及纹状体的神经元波形数据进行降维聚类,区分了纹状体中棘神经元(Medium spiny neuron, MSN)和中间神经元(Fast-spiking interneuron, FSI)信号,以及PFC中兴奋性神经元(PFCe)及抑制性神经元(PFCi)信号。研究人员发现,MSN有最高比例的神经元展示了“绝对编码”或“相对编码”的反应模式。在主成分空间描述神经元活动变化的“神经轨迹”的变化速度,能够表征猕猴在TBT以及TET中时距知觉行为的差异(图3):即MSN集群变化的速度越快,猕猴在TBT中越倾向于判断为“长”,而在TET中的注视时长会缩短。这提示了猕猴的主观时长变化速度与MSN的活动速度成正相关,这些结果强调了MSN在编码主观时长信息中的重要作用。

图3. “神经轨迹”及MSN神经轨迹的变化速度与主观时长的关系
由于MSN神经元具有不同的亚型,为了区分是哪些亚型神经元在主导时间知觉加工,研究人员进一步通过药理学实验,分别失活D1-MSN和D2-MSN,考察不同类型MSN神经元的作用。他们发现,失活D2-MSN能够显著降低猕猴在TBT中判断为“长”的概率,以及延缓在TET的注视时长(图4)。这一结果提示了D2-MSN是表征生物“Internal clock”的关键亚型神经元。由于D2-MSN在运动控制、计划、行为转换中扮演关键角色,这一结果也提示了时距知觉与运动控制的紧密联系。

图4. 药理学失活D1-MSN和D2-MSN对计时的影响
研究团队还进一步分析了计时过程中,PFC以及纹状体神经元之间的联系。他们观察到,这两群神经元之间的相关性在计时过程中明显增强。这一结果表明,精确的计时还需要协同PFC以及纹状体之间的联系。
对脑疾病治疗的启示
时距知觉受损在阿尔茨海默,帕金森,精神分裂症等脑疾病患者有所体现。本研究揭示了MSN在表征时间信息中的关键作用,提示这些脑疾病所伴随的MSN功能受损可能是导致时距知觉功能受损的原因。同时,本研究也为如何改善相关脑疾病患者的认知及运动功能提供了干预靶点(D2-MSN)。
该研究由中国科学院深圳先进院戴辑团队完成,博士后刘昕鹤为第一作者,戴辑研究员为通讯作者。团队的张志婷、甘鹭、俞潘可也做出了相应贡献。该研究得到国家自然科学基金委、广东省自然科学基金、深圳市发改委等项目的资助,并受深港脑科学创新研究院支持。